如何批量生成卡券二维码?一键导出,直接印制于线下纸质券

你是否也曾遇到过这样的困扰:想给会员发优惠券,却不知怎么发才高效?手下有多家门店,卡券怎样统一管理才省心?
在这个数字时代,如何利用卡券进行精准营销,有效锁住客源、提升复购,是许多商家共同关心的核心问题。
今天,小觅就为大家详细介绍觅芬系统的卡券分发与管理功能,从创建、导出、发放到核销,一步步教你如何玩转卡券营销,激活会员消费力!
1场景案例:某旅行社的卡券实践
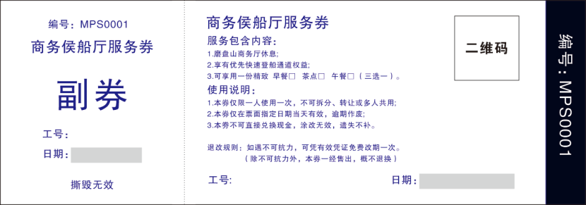
某旅行社计划推出一款“商务券”,面值30元,限量1000张。他们希望将这些券生成独立的二维码,印制在纸质券上,再通过经销商渠道销售给最终客户。客户持券到店后,可直接核销使用。
这一场景涉及卡券的创建、导出、分发和核销全流程,接下来我们将一步步解析如何通过觅芬系统实现。
2创建卡券:简单四步,快速上手
首先,登录觅芬官网,进入【管理】-【卡券】-【优惠券】页面,点击“新建优惠券”。系统提供四种优惠券类型供选择:代金券、兑换券、折扣券和换购券。
商家可根据营销目标灵活选择。以上文旅行社为例,他们选择创建“商务券”作为代金券,设置面值、有效期及总数量,一张专属卡券就生成了!
3导出卡券:多种形式,随心选择
卡券创建成功后,即可进入“券码导出”环节。系统支持两种导出形式:
·二维码形式:批量导出为二维码图片压缩包,方便直接印刷至纸质券、宣传海报等物料;
·文本码形式:以Excel表格形式导出,所有券码清晰列明,便于后续管理与分发。
案例中的旅行社选择二维码形式,将1000张券码批量导出并印制,为后续渠道分发做好准备。
4发放卡券:精准触达,多渠道覆盖
卡券生成后,如何快速发放给目标客户?觅芬系统支持两种主要方式:
1.系统直接发放:在会员列表中精准选择客户,一键发券,实时到账;
2.商家小程序发放:通过“客户管理”-“全部客户”路径,找到对应会员,点击发券即可。
无论是主动推送还是客户自助领取,系统均支持灵活配置,帮助商家实现精准营销。
5核销卡券:线上线下,轻松搞定
客户持券到店后,核销流程简单高效:
·电脑端核销:进入【会员】-【发券记录】-【卡券列表】,找到对应券码,点击“核销”。
·小程序核销:在商家小程序中进入“领取记录”,选择对应卡券,一键完成核销。
无需复杂设备,仅需一台电脑或一部手机,即可快速完成验证,提升门店运营效率。
卡券功能,就像是觅芬为商家配备的一位智能营销小助手。它不仅能极简地完成发券、核销,更能帮您精准锁定客户,直接拉动生意增长。 当然,好功能更要组合使用!觅芬还将拼团、会员、优惠券、抽奖等工具无缝衔接,助您环环相扣地完成从“吸引新客”到“老客带新”的完整营销布局,让生意持续火爆。 无论你是初创品牌还是成熟企业,觅芬都能为你提供量身定制的数字化解决方案,助你在竞争激烈的市场中脱颖而出!